手机版本
微信公众平台
云南省精神病医院
昆明市心理危机研究与干预中心
0871-65632101
网站首页
医院概况
医院简介
院长致词
组织机构
荣誉资质
医院环境
医疗设施
科室介绍
老年一科
老年二科
精神康复科一区
精神康复科二区
女性精神医学科
儿童青少年科
临床心理科一区
临床心理科二区
中西医结合科
酒与药物依赖治疗科
睡眠医学中心
门诊部
医学检验科
医学影像科
就医指南
专家介绍
专家门诊
就诊须知
预约挂号
床位信息
交通指南
新闻中心
医院动态
通知公告
信息公开
招标采购
院务信息
基层精神卫生
心理协会
协会动态
会员风采
协会概况
科教工作
科研工作
教学工作
精神医学教育平台
住培工作
住培合格待遇
进修管理
医院数字图书馆
护理天地
护理动态
护理风采
康复之家
人事招聘
党建专区
健康之苑
健康视频
科普文章
下载专区
联系我们
中西医结合科专栏
中西医结合科室介绍
科室概况
科室专家介绍
门诊安排
特色技术
科室特色技术
专家独特技能
特殊病例
前沿动态
现代技术新动态
新技术
科室信息
安心信箱
快捷通道
专家简介
专家门诊
就诊须知
投诉渠道
医院地图
司法鉴定中心
交通指南
床位信息
首页
>>
中西医结合科专栏
>>
安心信箱
>>
正文
安心信箱
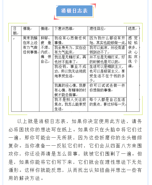
安心信箱—我的快乐会回来的!
日期:2024年04月29日 来源:网站编辑 浏览:720次